Zum Inhalt springen
Maria

Tastytrade - Optionsstrategien für Stillhalter

Empfohlene Beiträge

Maria
· bearbeitet von Maria

Tastytrade ist m.E. die perfekte Plattform für Einsteiger und Fortgeschrittene zum Thema Optionsstrategien: neben dem exzellenten Learn-Center präsentieren die täglichen Videos Markteinschätzungen, aktuelle Backtest-Studien und Live-Trades. Die beiden von Tom Sosnoff geschaffenen Handelsplattformen Think Or Swim und Tastyworks haben das moderne Trading von Optionsstrategien als Stillhalter gewissermaßen erfunden und repräsentieren gemeinsam heute das größte Handelsvolumen für Privatanleger weltweit.

 

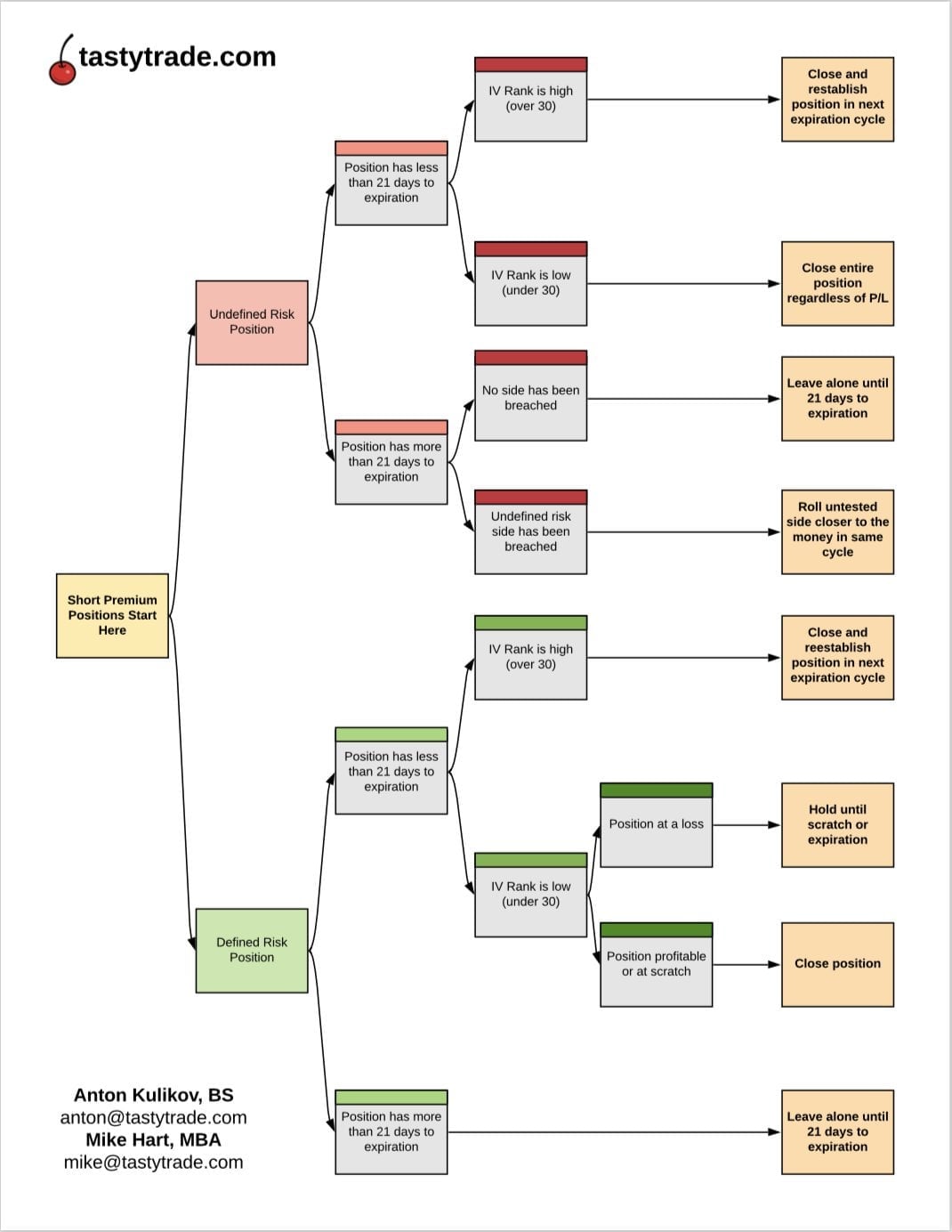
Der Tastytrade-Prozess wird beständig durch die eigenen Backtest-Studien aktualisiert und wird nun zum ersten Mal auch in zwei Ablaufdragrammen dargestellt.

 

TT0.jpg

TT.jpg

Diesen Beitrag teilen


Link zum Beitrag

Erstelle ein Benutzerkonto oder melde dich an, um zu kommentieren

Du musst ein Benutzerkonto haben, um einen Kommentar verfassen zu können

Benutzerkonto erstellen

Neues Benutzerkonto für unsere Community erstellen. Es ist einfach!

Neues Benutzerkonto erstellen

Anmelden

Du hast bereits ein Benutzerkonto? Melde dich hier an.

Jetzt anmelden

×
×
  • Neu erstellen...