Zum Inhalt springen
B2BFighter

Debeka im Zinsdilemma

Empfohlene Beiträge

Schwaben-Sparer
vor 1 Minute schrieb Holgerli:

Naja, schau Dir das Umfeld der letzten 4 Jahre an: Die Aktien sind gestiegen, die Wirtschaft brummte. Was passiert in einer Rezession? Sicher, man kann sich über den Sinn einer LV mit 2,25% streiten aber man muss sich auch fragen was der Vorteil eines Allianz-Produktes ist, dass in einer Boomphase 2,8% nach Kosten erwirtschaftet (wenn ich privat locker 4,0% oder mehr schaffe) aber dessen Performance in einer Wirtschaftsflaute aber noch absolut unbekannt ist.

Die Perspektive hat eine Beitragsgarantie zum Laufzeitende. Von den bislang erwirtschafteten Erträgen können nur noch Schlussüberschüsse und Bewertungsreserven (bei sehr ungünstiger Entwicklung) wegfallen. Ansonsten bleibt mir das Kapital erhalten (trotz der von polydeikes kritisierten angeblich hohen Kostenpauschale) . Eine so sichere Anlage kannst du natürlich nicht mit Aktienrenditen vergleichen. Vergleicht man es mit Angeboten anderer Lebensversicherer oder Festgeld, dann ist das Spitze!

Diesen Beitrag teilen


Link zum Beitrag
B2BFighter
vor 9 Stunden schrieb Okabe:

Ich frage mich immer noch, inwiefern solche Garantiezusagen bei einem VVaG sinnvoll sein können. Der schüttet ja sowieso alles an seine Versicherungsnehmer aus - naja zumindest 90% oder so. D.h. wenn die Garantie nicht eingehalten kann, stehen dann wohl direkt §§163 VVG und 314 VAG bevor, denn woher soll das Geld sonst kommen?

Aber vielleicht bin ich auch einfach zu blöd und es ist einfach eine Werbemaßnahme oder ich überseh irgendetwas...

Die Debeka schüttet nicht nur 90% aus,  die Ausschüttung an Rechnungszinsen lag 2017 sogar höher als die Kapitalerträge.

 

----------------
 www.debeka.de/lvmz

 

Angaben gemäß § 15 der Mindestzuführungsverordnung für den Debeka-Lebensversicherungsverein a. G.

Angaben zur Beteiligung der Versicherten an den Erträgen im Geschäftsjahr 2017
Erträge:

 

Kapitalerträge : 1.914.925.949,08 Euro 
Risikoergebnis:    289.388.315,96 Euro 
übriges Ergebnis: 127.593.512,53 Euro 
Gesamt:            2.331.907.777,57 Euro

 
Aufgliederung der Beteiligung der Versicherten an den Erträgen

Rechnungszins: 2.364.925.627,42 Euro 
Direktgutschrift:              19.335,96 Euro 
Zuführung RfB:            869.024,29 Euro 
Gesamt:             2.365.813.987,67 Euro 
 
 

Diesen Beitrag teilen


Link zum Beitrag
sparfux
vor 1 Stunde schrieb B2BFighter:

Die Debeka schüttet nicht nur 90% aus,  die Ausschüttung an Rechnungszinsen lag 2017 sogar höher als die Kapitalerträge.

 

Dann ist die Debeka schön blöd, dass sie die o.g. "Beitragserhöhung" nicht schon viel eher durchgezogen hat.

Diesen Beitrag teilen


Link zum Beitrag
Leeloo Dallas

Ich poste mal meine Situation, da ich auch eine Debeka LV am laufen habe. Vertragsbeginn war 2004, womit noch ein Anrecht auf steuerfrei Gewinne besteht. Über die Jahre ist der Zinssatz logischerweise immer weiter gesunken und liegt derzeit noch bei 2,75%. 

Laufen würde die LV noch bis 2049. Erster Abruftermin wäre 2044. 2,75% ist jetzt nicht die Welt, aber im vergleich zu sonstigen "sicheren" Investments gut. 

Ich erwische mich aber trotzdem immer mehr bei dem Gedanken einen Widerruf der Versicherung zu erreichen, weil ich auch mit den bedenken Umgehe wie tief die Rendite noch gehen wird und wie das ganze bei weiteren Jahren des Niedrigzins aussehen wird.

Außerdem stört mich irgendwie der illiquide Aspekt daran, dass ich im Falle eines Crashs nicht davon nutzen kann um mein Portfolio zu rebalancen. 

 

Meine Frage hierzu: Verliere ich hier an Rationalität und bin zu viel angstgetrieben bei dem Versuch das ganze los zu werden? Oder ist es eigentlich noch ein sinnvolles Investment bei dem ich nur gerade versuche davor weg zu laufen?

Diesen Beitrag teilen


Link zum Beitrag
Holgerli
vor 35 Minuten schrieb Leeloo Dallas:

Meine Frage hierzu: Verliere ich hier an Rationalität und bin zu viel angstgetrieben bei dem Versuch das ganze los zu werden? Oder ist es eigentlich noch ein sinnvolles Investment bei dem ich nur gerade versuche davor weg zu laufen?

Ich denke, dass man Deine Argumentation grundsätzlich nachvollziehen kann.

Ich habe selber eine Debeka-LV und habe mir Gedanken über das Risiko gemacht. Durch das WPF bin ich für mich aber zu em Schluss gekommen, dass kurzfristig keine Gefahr für die LV besteht. Wie es mittelfristig aussieht habe ich keine Ahnung, hoffe aber durch das WPF einen gewissen Informationsvorsprung zu haben um rechtzeitig handeln zu können.

Wenn ich andere aktuelle Produkte sehe, finde ich 2,75% verdammt gut. Der Vergleich mit Aktien hinkt irgendwie, da ich keine LV kenne, die mal 30, 40 oder 50% binnen eines Jahres verliehren könnte.

Mein Fazit für mich ist: Erstmal drinnen bleiben. Für akut raus sehe ich aktuell keine Begründung. Für drinnenbleiben allerdings schon.

Diesen Beitrag teilen


Link zum Beitrag
tyr
· bearbeitet von tyr
vor 2 Stunden schrieb Leeloo Dallas:

 

Außerdem stört mich irgendwie der illiquide Aspekt daran, dass ich im Falle eines Crashs nicht davon nutzen kann um mein Portfolio zu rebalancen. 

 

Dann müsstest du ja heute nach dieser Regel ebenfalls weit gestiegene Aktienfonds verkaufen und das Geld in die klassische Debaka LV stecken, um dein Portfolio wieder ins Gleichgewicht zu bringen. Davon schreibst du nicht, sondern überlegst, zu kündigen. Das passt nicht zusammen.

Diesen Beitrag teilen


Link zum Beitrag
Schwachzocker
vor einer Stunde schrieb Leeloo Dallas:

...

Außerdem stört mich irgendwie der illiquide Aspekt daran, dass ich im Falle eines Crashs nicht davon nutzen kann um mein Portfolio zu rebalancen. 

Ich nehme an, wenn Du die Versicherung jetzt kündigen kannst, dann kannst Du das auch im Fall eines Crashs, oder?

Diesen Beitrag teilen


Link zum Beitrag
Leeloo Dallas
vor 7 Stunden schrieb tyr:

 

Dann müsstest du ja heute nach dieser Regel ebenfalls weit gestiegene Aktienfonds verkaufen und das Geld in die klassische Debaka LV stecken, um dein Portfolio wieder ins Gleichgewicht zu bringen. Davon schreibst du nicht, sondern überlegst, zu kündigen. Das passt nicht zusammen.

verstehe ich jetzt nicht ganz? Mein risikoloser Teil besteht nicht nur aus der Debeka LV, es ist nur ein größerer Teil. An der LV kann ich aber von der Einzahlung nicht viel ändern. Die Staffelung ist festgelegt.  

 

 

vor 7 Stunden schrieb Schwachzocker:

Ich nehme an, wenn Du die Versicherung jetzt kündigen kannst, dann kannst Du das auch im Fall eines Crashs, oder?

Theoretisch ja, wobei ich bei einem Freund angefragt habe, der eine Anwaltskanzlei hat, dass er sich mal meinen Vertrag ansehen soll. Es geht um einen Wiederruf, damit ich keinen Wertverlust erleide. Jetzt war die Aussage, dass die Kombination des diesjärigen BGH- Urteils zu LVs und Mängel im Ausgangsvertrag für einen Widerruf reichen würden. Ist die Frage wie lange ich das verjähren lassen kann. 

Diesen Beitrag teilen


Link zum Beitrag
B2BFighter
· bearbeitet von B2BFighter

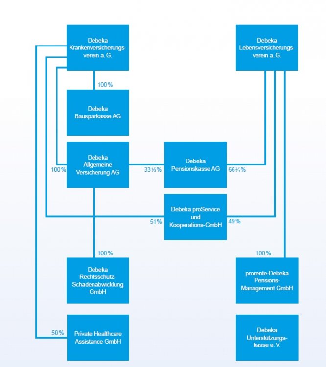
Nicht nur der Debeka Lebensversicherungsverein a.G. hat ein Problem, sondern auch die Bausparkasse AG!

18.09.2018

"...Die Bausparkassen haben ihren einst milliardenschweren Notfallfonds im vergangenen Jahr um gut die Hälfte geleert. Das hat Capital (Ausgabe 10/2018, EVT. 20. September) auf der Basis der Geschäftsberichte errechnet. Demnach sanken die Finanzpolster in den Fonds zur „bauspartechnischen Absicherung“ im Jahr 2017 von anfangs 1,34 Mrd. Euro auf 637 Mio. Euro. Sollte sich die Entwicklung fortsetzen, wären die meisten Reserven Ende dieses Jahres aufgebraucht.  Laut ‚Capital‘ hat die Bauspar-Tochter des Versicherers Debeka ihren Notfall-Fonds inzwischen komplett geleert. Zudem richtet sich die Debeka darauf ein, ihrer Bausparkasse 2019 Kapital nachzuschießen...."

Quelle:

https://www.capital.de/immobilien/bausparkassen-leeren-notfallfonds-um-die-haelfte

 

Die Bausparkasse AG ist im Übrigen eine 100% Tochter des Debeka Krankenversicherungsverein a. G. . Im Falle von Liquiditätsproblemen wird dieser also Kapital nachschießen müssen.

 

Debeka.jpg

Diesen Beitrag teilen


Link zum Beitrag
bondholder
· bearbeitet von bondholder
vor 30 Minuten schrieb B2BFighter:

Die Bausparkasse AG ist im Übrigen eine 100% Tochter des Debeka Krankenversicherungsverein a. G. . Im Falle von Liquiditätsproblemen wird dieser also Kapital nachschießen müssen.

 

Debeka.jpg  0   118 kB

Besteht eine rechtliche Verpflichtung des Krankenversicherungsvereins a. G., die Bausparkasse finanziell zu stützen? Eine AG ist insolvenzfähig. Solange es da keine harte Patronatserklärung, einen BuG oder ähnliches gibt, kann die Debeka jederzeit bei der Bausparkasse die Reißleine ziehen, oder?

Diesen Beitrag teilen


Link zum Beitrag
DrFaustus
vor 4 Minuten schrieb bondholder:

Besteht eine rechtliche Verpflichtung des Krankenversicherungsvereins a. G., die Bausparkasse finanziell zu stützen? Eine AG ist insolvenzfähig. Solange es da keine harte Patronatserklärung, einen BuG oder ähnliches gibt, kann die Debeka jederzeit bei der Bausparkasse die Reißleine ziehen, oder?

Sicher. Das wäre dann aber aus Imagegesichtspunkten der Supergau. Von Neugeschäft jeglicher Art könnte man sich dann die nächsten 10 Jahre verabschieden.

Diesen Beitrag teilen


Link zum Beitrag
B2BFighter
vor 53 Minuten schrieb bondholder:

Besteht eine rechtliche Verpflichtung des Krankenversicherungsvereins a. G., die Bausparkasse finanziell zu stützen? Eine AG ist insolvenzfähig. Solange es da keine harte Patronatserklärung, einen BuG oder ähnliches gibt, kann die Debeka jederzeit bei der Bausparkasse die Reißleine ziehen, oder?

Eine rechtliche Verpflichtung besteht nicht.

Aaber im Geschäftsbericht 2017 der Bausparkasse vom 11.06.2018 findet sich auf Seite 21 ein winziges Detail

 

https://www.debeka.de/unternehmen/portrait/Bausparkasse_AG/gb_bs.pdf

 

" Die Debeka Bausparkasse setzt den Kurs ertragsstabilisierender Maßnahmen weiter fort.

 Im Falle eines eventuell aufkommenden Kapitalbedarfs besteht vonseiten des Mutterkonzerns die verbindliche Zusage, die benötigten Mittel kurzfristig bereitzustellen. "

Diesen Beitrag teilen


Link zum Beitrag
B2BFighter

09.10.2018

 

Die Ratinggesellschaft Moody‘s bestäigte der Debeka Bausparkasse AG das Vorjahresrating von unverändert Baa2 ( Durchschnittlich gute Anlage. Bei Verschlechterung der Gesamtwirtschaft ist aber mit Problemen zu rechnen)

Gleichzeitig stufte die Rating-Agentur aber die Basiskreditrisikoeinschätzung (BCA) von baa2 auf baa3 und das Kontrahentenrisiko von A2 / P-1  auf A2  / P -2 herab .

 

Der Ausblick für das Rating der langfristigen Einlagen bleibt negativ, sodass ein Non-investment grade Ba1 bei der nächsten Bewertung möglich ist (Ba1 - -Spekulative Anlage. Bei Verschlechterung der Lage ist mit Ausfällen zu rechnen).

 

Zur Info:

Basiskreditrisikoeinschätzung (BCA)

Beurteilung des Risikos einer Bankinsolvenz

Kontrahentenrisiko (CR)

Hierbei handelt es sich um eine Einschätzung bezüglich der Fähigkeit eines Emittenten, die Nichterfüllung bestimmter vorrangiger operativer Bankverbindlichkeiten und anderer vertraglicher Verpflichtungen zu vermeiden. Die Kontrahentenrisikoeinschätzung berücksichtigt die eigenständige Finanzkraft des Emittenten sowie die Wahrscheinlichkeit, dass im Bedarfsfall von Seiten verbundener Unternehmen oder von staatlicher Seite Unterstützung geleistet wird. Hierin äußert sich die erwartete höhere Ranghaftigkeit von Verbindlichkeiten gegenüber Vertragspartnern in der Passivastruktur. Darüber hinaus berücksichtigt die CR-Einschätzung auch andere Maßnahmen der Behörden zur Aufrechterhaltung der für den Betrieb einer Bank in Abwicklung zentralen Geschäftsbereiche.

 

___

By the way - in dem Artikel steht bereits, dass eine Kapitalmaßnahme von der Debeka Muttergesellschaft (Debeka Krankenversicherungsverein) erwartet und in Kürze abgeschlossen sein wird.

 

https://www.moodys.com/research/Moodys-affirms-Debeka-Bausparkasses-deposit-ratings-at-Baa2-with-negative--PR_389933?WT.mc_id=AM~RmluYW56ZW4ubmV0X1JTQl9SYXRpbmdzX05ld3NfTm9fVHJhbnNsYXRpb25z~20181009_PR_389933

 

 

Diesen Beitrag teilen


Link zum Beitrag
vanity
Am ‎13‎.‎10‎.‎2016 um 14:30 schrieb B2BFighter:

Wenn ein Kunde einen Vertrag mit 2,75 % Garantiezins besitzt und es wurde vereinbart, jedes Jahr den Beitrag oder die Versicherungssumme um 10% zu erhöhen, dann wurden sämtliche Einzahlungen mit 2,75% verzinst, obwohl in den Vertragsbedingungen steht, dass das zum aktuellen Rechnungszins geschehen kann. Er bestätigt, dass die Debeka hier umschwenken und den aktuellen Rechnungszins anwenden wird.

Spätestens jetzt ist die Debeka bei dieser Konstellation umgeschwenkt:

 

Bei "alten" KLV-Verträgen mit vereinbarter Dynamik wird beim Vertrags-Nachtrag darauf hingewiesen, dass der Erhöhungsbeitrag zum aktuell gültigen Rechnungszins angelegt wird. Im Jahr 2016 fehlte dieser Hinweis (2017: mir nicht bekannt), ob es dennoch so gehandhabt wurde (was möglich gewesen wäre, da die Vertragbedingungen es sehr eindeutig hergeben), ist mir auch nicht bekannt.

 

Diesen Beitrag teilen


Link zum Beitrag
polydeikes
vor 27 Minuten schrieb vanity:

... ob es dennoch so gehandhabt wurde (was möglich gewesen wäre, da die Vertragbedingungen es sehr eindeutig hergeben), ist mir auch nicht bekannt.

 

 

Auch wenn die Vertragsbedingungen etwas "vermeintlich eindeutig" hergeben, heißt das nicht, dass diese Regelung auch 305 BGB ff übersteht. Die Debeka wird sich hüten, das höchstrichterlich herauszufinden.

Diesen Beitrag teilen


Link zum Beitrag
vanity

Nach meinem Verständnis regeln §§ 305 ff BGB die Wirksamkeit der AGB. Der Passus steht aber in den (vorrangigen) Besonderen Vertragsbedingungen, so dass ich da keinen Zusammenhang sehe (vielleicht gibt es andere Rechtsnormen, die das anfechtbar machen, diese scheinen es mir nicht zu sein).

Diesen Beitrag teilen


Link zum Beitrag
polydeikes

Da ist dein Verständnis leider falsch. 

Diesen Beitrag teilen


Link zum Beitrag
Aragorn
vor einer Stunde schrieb vanity:

Nach meinem Verständnis regeln §§ 305 ff BGB die Wirksamkeit der AGB. Der Passus steht aber in den (vorrangigen) Besonderen Vertragsbedingungen, so dass ich da keinen Zusammenhang sehe (vielleicht gibt es andere Rechtsnormen, die das anfechtbar machen, diese scheinen es mir nicht zu sein).

 

AVB unterliegen der Klauselkontrolle nach dem AGB-Recht (§§ 305 ff. BGB). Als Konsequenz können Klauseln in AVB, die die Gegenpartei überraschen (§ 305c Absatz 1 BGB) oder unangemessen benachteiligen (§ 307 Absatz 1 BGB) unwirksam sein.1 Wer AVB „verwendet“, trägt also das Risiko ihrer Unwirksamkeit. Selbst wenn eine Klausel in den AVB nicht unwirksam ist, so trägt der Verwender gemäß § 305c Absatz 2 BGB gleichwohl ein Risiko: Zweifel bei der Auslegung der Klausel gehen zu seinen Lasten.

Diesen Beitrag teilen


Link zum Beitrag
polydeikes
· bearbeitet von polydeikes

Streiche zwecks Verständnis AVB, setze ugs. Versicherungsbedingungen. Eine Unterscheidung innerhalb der Versicherungsbedingungen als bspw. mathematische Hinweise / Dynamikbedingungen etc. pp. findet nicht statt. 

 

Versicherungsbedingungen unterliegen immer in Gänze der Inhaltskontrolle. Lediglich bei Musterbedingungen - bspw. folglich AVB Aufbau einer PKV - macht eine Inhaltskontrolle nur bedingt Sinn. 

 

305c geht wiederum (auch) weit darüber hinaus, umfasst alle Vertragsbestandteile. Bspw. auch Risikofragen, Gesundheitsfragen, Versicherungsscheine usw. usf.... 

Diesen Beitrag teilen


Link zum Beitrag
B2BFighter
· bearbeitet von B2BFighter
Am ‎18‎.‎09‎.‎2018 um 11:54 schrieb B2BFighter:

Nicht nur der Debeka Lebensversicherungsverein a.G. hat ein Problem, sondern auch die Bausparkasse AG!

18.09.2018

"...Die Bausparkassen haben ihren einst milliardenschweren Notfallfonds im vergangenen Jahr um gut die Hälfte geleert. Das hat Capital (Ausgabe 10/2018, EVT. 20. September) auf der Basis der Geschäftsberichte errechnet. Demnach sanken die Finanzpolster in den Fonds zur „bauspartechnischen Absicherung“ im Jahr 2017 von anfangs 1,34 Mrd. Euro auf 637 Mio. Euro. Sollte sich die Entwicklung fortsetzen, wären die meisten Reserven Ende dieses Jahres aufgebraucht.  Laut ‚Capital‘ hat die Bauspar-Tochter des Versicherers Debeka ihren Notfall-Fonds inzwischen komplett geleert. Zudem richtet sich die Debeka darauf ein, ihrer Bausparkasse 2019 Kapital nachzuschießen...."

Quelle:

https://www.capital.de/immobilien/bausparkassen-leeren-notfallfonds-um-die-haelfte

 

Die Bausparkasse AG ist im Übrigen eine 100% Tochter des Debeka Krankenversicherungsverein a. G. . Im Falle von Liquiditätsproblemen wird dieser also Kapital nachschießen müssen.

weitere kleinere Details...

 

Notfallfonds bereits geleert

Vor Problemen etwa steht die Debeka Bausparkasse, 100-prozentige Tochter der gleichnamigen Krankenversicherung. Die Kasse hat ihren Notfallfonds bereits komplett geleert, um damit jene Zinsverluste abzudecken, die normale Darlehen derzeit erwirtschaften. Die Debeka vergibt daher inzwischen mehrheitlich Baugeld außerhalb des Bausparkollektivs, um die Ertragslage zu bessern. Grund für die Situation der Debeka sei, heißt es beim Unternehmen, dass man »zu lange an hohen Dreiprozentern festgehalten habe, statt die hochverzinsten Altverträge zu kündigen.« 2019 werde die Muttergesellschaft definitiv Kapital zuschießen müssen, räumt die Bausparkasse ein. Die Kundengelder seien jedoch allein durch den Konzernverband sicher, zudem müsse »der, der dem System Debeka misstraut, wissen, dass notfalls die Einlagensicherung greift.« Auch die Postbank-Tochter BHW, die Aachener Bausparkasse, die Signal Iduna Bauspar und die Deutscher Ring Bausparkasse sollen ihre Reservefonds inzwischen geleert und damit teilweise die Erträge aufgepeppt haben.

Diesen Beitrag teilen


Link zum Beitrag
DrFaustus

Knapp über eine Milliarde ist natürlich ein schlechter Witz und der Name "Notfallsfonds" blanker Hohn.

Das ist gerade mal 0,5% der Bilanzsumme der Bausparkassen.

 

Diesen Beitrag teilen


Link zum Beitrag
Holgerli

Interessant: Gestern war der Debeka-Vertreter bei mir zu Hause, weil die Kfz-Versicherung-Wechsel-Saison ansteht. Leider war die Debeka da 100 Euro teurer als die HUK.

Nun, dass war sicher nur ein Grund für den Besuch. Wir kamen dann recht schnell auf die Hausfinanzierung und dem "Debeka Bauansparprogramm", einer Mischung aus BSV und Finanzierung.

Hier wurde recht schnell klar, dass der Finanzierungsanteil wohl nicht hoch genug sein wird und mir wurde ein BSV angeboten.

Da ich den Thread hier ja aktiv kenne und mit em Zinsdilemma bei meiner Debeka-LV schon Bekanntschaft, in Form höherer monatl. Beiträge da die Überschüsse zum Querfinanzieren nicht mehr reichten, machte, habe ich mal wegen der Sicherheit des BSVs nachgefragt.

Er kam zwar teilweise etwas in Schleudern aber der Tenor war, dass jetzt und in Zukunft alles sicher sei. Ich hatte nach dem Gespräch (und in Unkenntnis von @B2BFighter post vom 18. September) zwar Zweifel, ich glaube aber, dass der 08/15-Kunde (der auch nicht so gebohrt hätte) wohl keine Zweifel gehabt hätte...

Diesen Beitrag teilen


Link zum Beitrag
Nostradamus

Hallo Leute, ich komme noch einmal zurück auf das wenige Seiten zuvor diskutierte Thema "Debeka zahlt bei Beitragserhöhungen nur noch 0,9 % Zinsen statt den bei Vertragsbeginn gültigen".

In der aktuellen Finanztest-Ausgabe (November) steht auf S.33:

"Kunden der Debeka mit einer klassischen Riester-Rentenversicherung sollten darauf bestehen, auch für Beitragserhöhungen den bei Vertragsbeginn vereinbarten Garantiezins zu bekommen - und nicht den nun geltenden von 0,9 Prozent. Die Versicherungsbedingungen geben die niedrigere Verzinsung nicht her, so ein Urteil des Amtsgerichts Bamberg (Az. 0103 C 1015/17). Nach Angaben des Anwalts Udo Ostermann, der das Urteil erstritten hat, gibt die Debeka nach, wenn Kunden sich darauf berufen und mit Klage drohen."

 

Das Urteil mit dem Aktenzeichen war auch weiter oben schon erwähnt worden, aber hier eben doch noch einmal der Hinweis, die Zinsen nicht einfach zu fressen oder zu glauben "Die Debeka wird das schon anpassen, wenn es mal weitere Urteile gibt" oder so...

 

Ich persönlich habe meine Riester-Rente ja auf den Beitrag heruntergefahren, bei dem ich noch meinen anfänglich vereinbarten Zins (2,25 %) bekomme bzw. habe eben den Beitrag nicht erhöht. Klar entgeht mir dann außer den Zinsen auch ein Teil der Zulagen, aber inzwischen investiere ich eh größtenteils in ETFs, von denen ich mir so oder so langfristig eine höhere Rendite erhoffe. Insofern hadere ich noch etwas mit mir, werde da aber wahrscheinlich nicht mehr aktiv werden.

Alle, die aber nach der Beitragserhöhung jetzt nur noch die 0,9 % bekommen, können ja mal höflich mit Klage drohen.

Diesen Beitrag teilen


Link zum Beitrag
tyr
vor 18 Stunden schrieb Nostradamus:

Alle, die aber nach der Beitragserhöhung jetzt nur noch die 0,9 % bekommen, können ja mal höflich mit Klage drohen.

 

Durch die Klage kann die Debeka dann am Kapitalmarkt höhere Zinsen erzielen?

Diesen Beitrag teilen


Link zum Beitrag
B2BFighter
vor 1 Stunde schrieb tyr:

 

Durch die Klage kann die Debeka dann am Kapitalmarkt höhere Zinsen erzielen?

Höhere Zinsen kann sie dadurch nicht erzielen, braucht sie aber auch nicht, weil sie Millionen von Verträge mit zu niedrigen Zinsen (hier 0,9%) versorgt.

Nur der mündige Kunde wird hier ggf. gerecht behandelt.

 

Es ist die gleiche freche Vorgehensweise, wie mit der Einführung der pauschalen Bauspargebühr. Nur wer 2017 einen Widerspruch einlegte, konnte diese dauerhaft verhindern.

Ein Beispiel von Vielen, wo eine Mustersammelklage im Gesetz wichtig sein würde.

Diesen Beitrag teilen


Link zum Beitrag

Erstelle ein Benutzerkonto oder melde dich an, um zu kommentieren

Du musst ein Benutzerkonto haben, um einen Kommentar verfassen zu können

Benutzerkonto erstellen

Neues Benutzerkonto für unsere Community erstellen. Es ist einfach!

Neues Benutzerkonto erstellen

Anmelden

Du hast bereits ein Benutzerkonto? Melde dich hier an.

Jetzt anmelden

×
×
  • Neu erstellen...